SLICE(THICKNESS) |
![]() |
| From the drop down menu choose "DIFFERENCE". |
| Using the drawing pen draw a shape overlapping the main object. |
![]() |
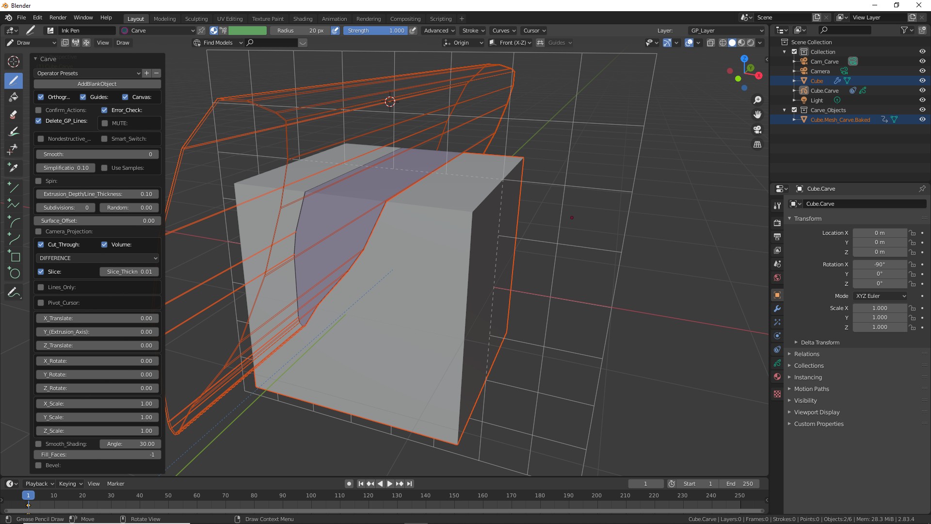
Press K. If you have not turned off the "Confirm Actions" press OK or ENTER. Expand the menu from the bottom left corner of the screen. Select "Difference" mode. Check the "Slice" button. |
![]() |
![]() |
| This will add thickness to the newly drawn shape.. |
![]() |
Adjust the "Thickness" slider next to the Slice button to increase or decrease the thickness. |
![]() |
![]() |
Expand the MENU at the left bottom corner of the screen. Turn off "CUT THROUGH" option. |
![]() |
| This will set the EXTRUSION length to the DEFAULT value. Translate, rotate and scale to get the desired result. |
![]() |
| As usual you can use any one of the Boolean option. Below is with the "Intersect" mode. |
![]() |
| Adjust the "Simplification" and "Smooth" sliders to your liking. |