SELF TRIM / POKE / PLUG |
|
SELF TRIM |
|
| When positioning the new geometry against an intricate surface, for a perfect fit use the "Self Trim" option. | |
![]() |
|
POKE / PLUG |
|
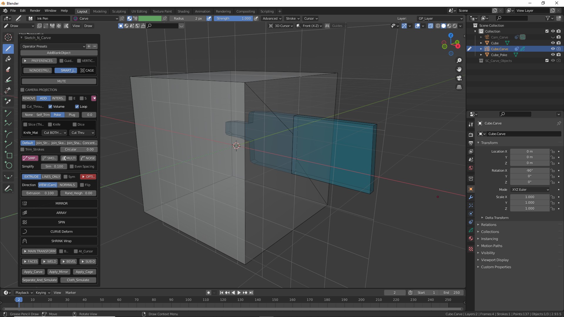
In order the have the "carving shape" also turned into a mesh object (while also carving the base object ) you can turn on "Poke". This will simultaneously perform a "Remove"(Difference) and "Add"(Union) operation, keeping the hole and the carving shape. |
|
![]() |
|
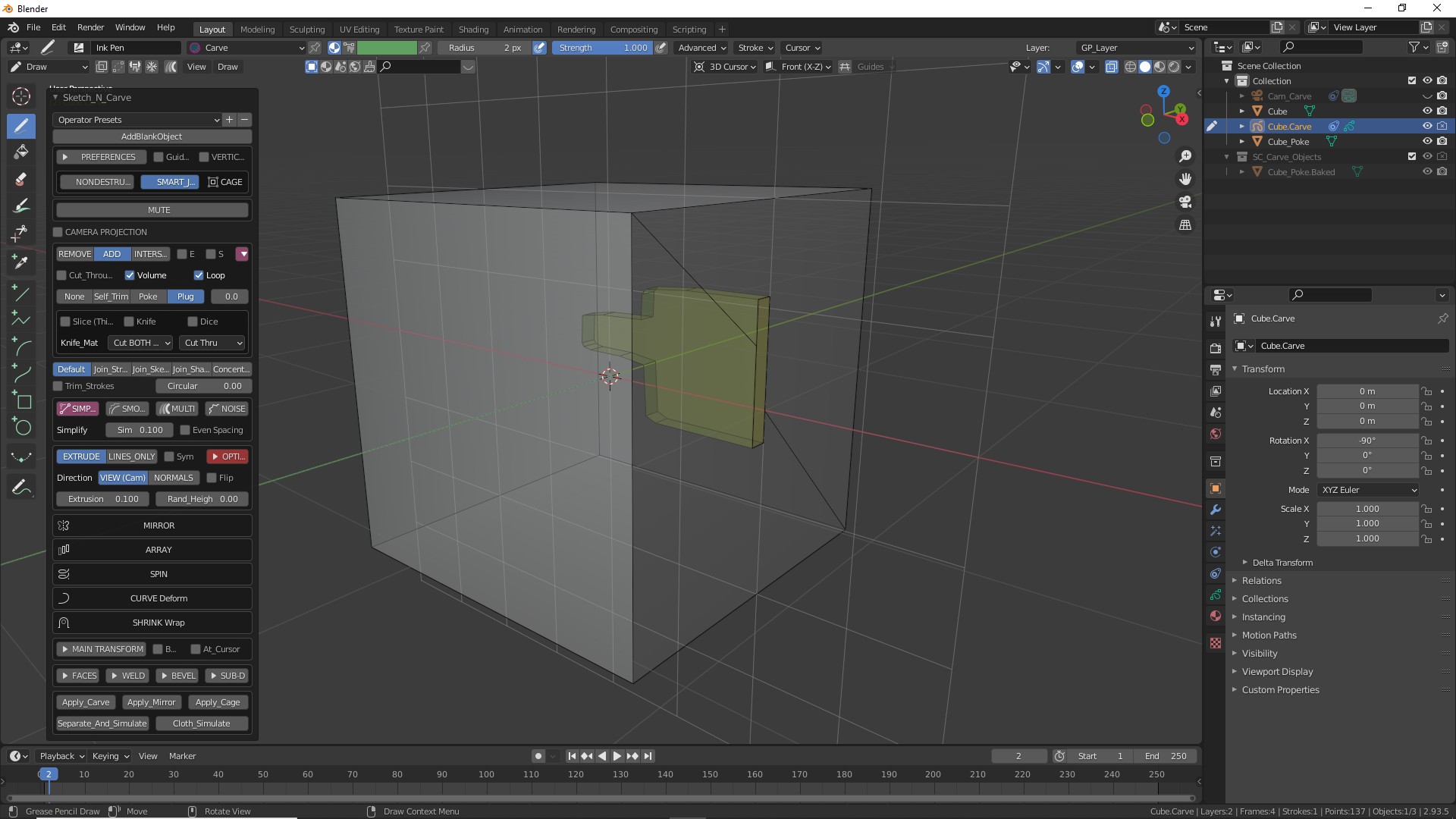
| The difference between Poke and Plug is, with Plug the new object is trimmed flush to the surface. | |
Poke |
Plug |
| Self Trim & Poke Tools | |